你有没有想过,为什么有些人的电子项目总是那么酷炫,而你的项目却总是卡在起点?别急,今天就来给你揭秘51单片机开发环境的奥秘,让你也能轻松驾驭这些小家伙!
一、初识51单片机

首先,你得知道,51单片机是一种经典的微控制器,它小巧、便宜,而且功能强大。想象一个指甲盖大小的芯片,却能控制各种电子设备,是不是很神奇?它就像是一个微型电脑,可以执行各种指令,实现你的创意。
二、搭建开发环境

想要让51单片机动起来,你得给它搭建一个温馨的家——开发环境。这里,我为你推荐几个热门的51单片机开发环境:
1. Keil uVision

这个环境可是老牌的51单片机开发工具,功能强大,支持多种51单片机。它的界面简洁,操作方便,非常适合初学者。
2. IAR EW51
IAR EW51也是一个不错的选择,它提供了丰富的库函数和调试工具,让你在开发过程中更加得心应手。
3. Proteus
如果你喜欢电路仿真,那么Proteus绝对不能错过。它可以将你的51单片机项目与电路图结合起来,让你在电脑上就能看到电路的运行效果。
三、编写代码
有了开发环境,接下来就是编写代码了。这里,我给你分享一些编写51单片机代码的技巧:
1. 熟悉指令集
51单片机的指令集相对简单,但要想编写高效的代码,你还得熟悉这些指令。
2. 合理使用寄存器
51单片机的寄存器是控制硬件的关键,合理使用它们可以让你在有限的资源下实现更多的功能。
3. 注意代码风格
良好的代码风格可以让你的代码更加易读、易维护。建议使用缩进、注释等手段,让你的代码更有条理。
四、调试与优化
编写完代码后,别忘了进行调试和优化。以下是一些调试和优化的技巧:
1. 使用调试工具
开发环境通常都提供了调试工具,如Keil uVision的调试器,可以帮助你观察变量、单步执行等。
2. 分析代码性能
在调试过程中,要注意分析代码的性能,找出瓶颈并进行优化。
3. 参考开源项目
51单片机社区有很多优秀的开源项目,你可以参考这些项目,学习他们的代码风格和优化技巧。
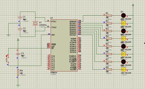
五、实战案例
为了让你更好地理解51单片机开发环境,这里为你分享一个实战案例——制作一个简单的LED灯控制器。
1. 硬件准备
准备一个51单片机、一个LED灯、一个电阻和一个面包板。
2. 编写代码
使用Keil uVision编写代码,实现LED灯的闪烁。
3. 调试与优化
在Proteus中仿真电路,观察LED灯的闪烁效果。根据实际情况调整代码,优化性能。
4. 实物制作
将电路焊接在面包板上,连接51单片机和LED灯,观察实物效果。
怎么样,是不是觉得51单片机开发环境并不难呢?只要掌握了这些技巧,你也能成为一个电子项目高手!快来试试吧,让你的创意在51单片机上绽放光彩!